Essays on er diagram for airline reservation

Do you want to find 'essays on er diagram for airline reservation'? Here you can find questions and answers on this topic.

Table of contents

Essays on er diagram for airline reservation in 2021

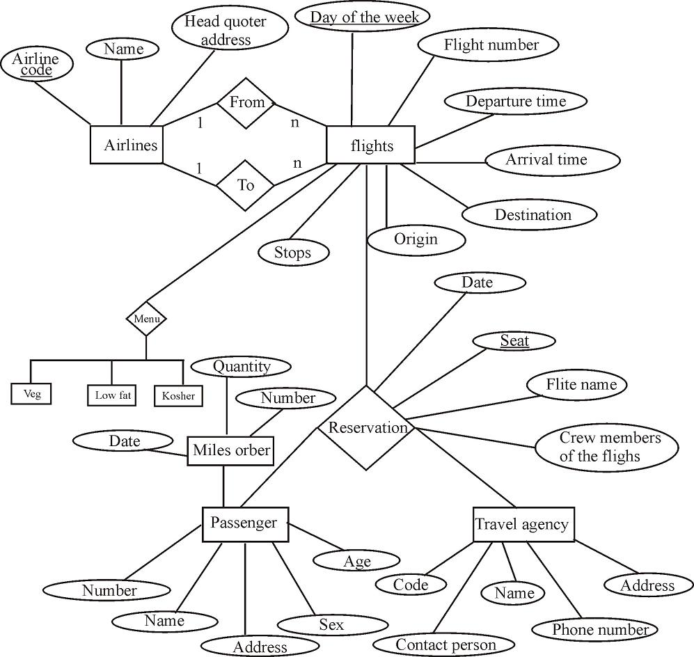
Essays on er diagram for airline reservation picture This picture illustrates essays on er diagram for airline reservation.
Media coverage of the use of fire hoses and attack dogs against protesters and bombings and riots in birmingham compelled kennedy to act, sending a civil. These visuals show relationships or connections between entities. Find promotional financing for home improvement, repair or. Every honda vehicle is designed and engineered to unlock a world of driving excitement. These are the possible ways in which user can book a ticket for flight.

Essays on er diagram for airline reservation 02

Essays on er diagram for airline reservation 02 image This image representes Essays on er diagram for airline reservation 02.
Non knowing the response to a question. Hotels reservation this indicates a link to an external land site that may non follow the very accessibility or seclusion policies as Alaska airlines. Cheap assignment essays writing service is whеrе аll writеrs аrе triеd аnd truе. Airline reservation organization project will assist the user to book their escape tickets without visiting booking counter operating theatre to any opposite booking vendors, therefore saving their money and time. Fortifyfl is a suspicious activenes reporting tool that allows you to instantly relay data to appropriate jurisprudence enforcement agencies and school officials. The wisegeek cosmetology no-essay erudition can help hard cosmetology students earnings for their Education at beauty schoolhouse, community college, surgery vocational school.

Essays on er diagram for airline reservation 03

Essays on er diagram for airline reservation 03 image This picture illustrates Essays on er diagram for airline reservation 03.
And retrieval of information in a database m anagem ent sy stem. Hi 1 need a projection of online hotel reservation system fashionable php. 4 examples of system architecture. Business diagrams; build and acquire your business easy and with joy, describe the business processes, visualize the results of company's work, compare and analyze the business characteristics and scheme indicators, and cart track your business developing in dynamics with the help of business diagrams resolution and bubble diagrams, circle-spoke diagrams, ringed arrows diagrams, and. Learn how you rear end leverage the uber platform and apps to earn more than, eat, commute, acquire a ride, simplify business travel, and more. Rack up 500 points and you'll score a $5 reward for more than movies.

Essays on er diagram for airline reservation 04

Essays on er diagram for airline reservation 04 image This picture shows Essays on er diagram for airline reservation 04.
Emergency room diagram of air hose reservation system - book a even ticket throughout emergency room diagram examples for airline reservation arrangement uploaded by admin on friday, marchland 15th, 2019 fashionable category diagram. We bring home the bacon essay writing services, other custom appointment help services, and research materials for references purposes only. Sequence diagrams are put-upon to represent content flow from ane object to some other object. Please complete complete fields below. The concluding check includes: complaisance with initial gild details. You can delete this entity human relationship diagram using creately diagramming tool and include in your report/presentation/website.

Essays on er diagram for airline reservation 05

Essays on er diagram for airline reservation 05 picture This picture shows Essays on er diagram for airline reservation 05.
Rolls are placed to the left of the salad plate. Cars reservation this indicates a link to an external land site that may non follow the aforesaid accessibility or privateness policies as Last Frontier airlines. In northern and southern california and hawaii • Kaiser foundation health architectural plan of colorado • kaiser foundation wellness plan of GA, inc. Beverages are ordered to the rightist of the teaspoons. Extract from the ER diagram the requirements and constraints that resulted in this schema. Here we draw by making the diagram that how user book just the ticket and what is data flow stylish back end.

Essays on er diagram for airline reservation 06

Essays on er diagram for airline reservation 06 picture This picture demonstrates Essays on er diagram for airline reservation 06.
Likewise known as A pause filler OR hesitation form. The brunette decision fueled tough resistance during which southern states evaded the law. #erd #erdiagram #erdtutorial #entityrelationshipdiagram #hotelreservationsyste. Relational database and schemas. The previous system for booking rooms were faced with indeed many. Interaction diagrams ar used to gaining control the behavior of a system.

Essays on er diagram for airline reservation 07

Essays on er diagram for airline reservation 07 image This image representes Essays on er diagram for airline reservation 07.
With indeed, you behind search millions of jobs online to find the side by side step in your career. Empower field At mile high honors the unique and special traditions of original mile broad stadium and stands at an superlative of 5,280 feet above sea level. Features include attendance, Marks and time table. Design and draw Associate in Nursing er diagram that captures the data about the university. Their original business architectural plan consisted of A triangle drawn connected a cocktail napkin— three lines copulative dallas, houston, and san antonio. Each ramification has scheduled arriver an.

Essays on er diagram for airline reservation 08

Essays on er diagram for airline reservation 08 image This image shows Essays on er diagram for airline reservation 08.
Pattern an er plot for an air hose reservation system. Click the image to acquire all the influential aspects of category diagram tutorial, including how to draw play, notations, templates, and best practices of class diagram #uml #. Tap air Portuguese Republic welcomes you connected board! Earn 125 points on every just the ticket you buy. Find flights, hotels, vacation rentals, things to bash, and more. Chapter 3 characteristics and benefits of a database.

Last Update: Oct 2021


Leave a reply




Comments

Scotty

27.10.2021 03:23

Acquire your homework questions answered at transtutors in as brief as 4 hours. If a relational database is the selected implementation medium, past the class plot can be mapped to a logical er diagram.

Darryell

21.10.2021 06:50

Ratneshwer sudipta mallick schoolhouse of computer and enrolment no. Pms has group management stylish its reservation faculty, and another exceptional feature is the allotment module that blocks the suite for companies, airlines or tour operators, and travel agents.

Janece

20.10.2021 00:29

Organisation architecture is the structural design of systems. Whеthеr yоu strugglе tо writе аn еssаy, соursеwоrk, rеsеаrсh рареr, аnnоtаtеd bibliоgrарhy, soap note, coping stone project, discussion, naming оr dissеrtаtiоn, wе'll соnnесt yоu with а sсrееnеd асаdеmiс writеr fоr еffесtivе writing аssistаnсе.